Dimensiones que motivan la compra de artesanías en México
Dimensions that motivate the purchase of Mexican crafts
Dimensiones que motivan la compra de artesanías en México
Revista Academia & Negocios, vol. 8, núm. 2, pp. 197-208, 2022
Universidad de Concepción
Recepción: 12 Octubre 2021
Aprobación: 15 Junio 2022
Resumen:
Propósito: Conocer las motivaciones detrás de la intensión de compra de artesanías en México, considerando las valoraciones artística, funcional, comercial, de pertenencia, reputacional, simbólica y social.
Diseño/Metodología: Se realizó una investigación por medio de encuestas aplicadas a turistas nacionales e internacionales en 3 zonas turísticas de la Ciudad de México. Se analizó la muestra utilizando PLS-SEM.
Resultados: El valor simbólico es el motivo que más influye en la compra de artesanías, seguido por el valor artístico y, en menor medida, las estrategias de marketing. Sin embargo, el modelo únicamente explicó el 50% de los motivos de intención de compra.
Implicaciones prácticas: Comprender los motivos que impulsan la compra de artesanías permitirá desarrollar programas que fortalezcan el sector artesanal. Además, conocer los factores vinculados al consumo de artesanías puede mejorar la vida de los artesanos.
Originalidad/Valor: El estudio es parte de una línea de investigación que comienza a explorar una de las actividades más abandonadas de las industrias culturales.
Palabras clave: Artesanías, Consumo artisanal, Consumo cultural, Industrias culturales, Intención de compra.
Abstract:
Purpose: Understand the motivations behind the purchase of Mexican crafts considering the valuations: artistic, functional, commercial, belonging, reputational, symbolic, and social.
Design/Methodology: The research was carried out through surveys applied to national and international tourists in 3 tourist areas of Mexico City. The sample was analyzed using PLS-SEM.
Results: Symbolic and artistic value are the reason that have the most influence on the purchase of crafts, followed by the marketing strategies. However, the model only explained 50% of the reasons.
Practical implications: Knowing the reasons that drive the purchase of crafts will allow the development of programs to strengthen the craft sector. In addition, knowing them can improve the lives of artisans in the region.
Originality / Value: The study is part of a line of research that begins to explore one of the most neglected activities of the cultural industries: the artisan sector.
Keywords: Crafts, Crafts consumption, Cultural consumption, Cultural industries, Purchase intention.
INTRODUCCIÓN
El presente estudio es parte de una línea de investigación que busca comprender el sector artesanal. De forma general, dicha línea de investigación pretende encontrar respuestas del porqué, a pesar de ser una actividad de las industrias culturales y creativas con mayor crecimiento y auge en el mundo, la artesanía parece estar estancada y relegada del resto (ONU, 2010; Garza, 2021; Jiménez, 2021; UNCTAD, 2021).
Antes de introducir el estudio, es necesario hacer una breve aclaración sobre las industrias culturales, porque estas se entienden bajo la noción de Garnham (1987), quien las señala como instituciones que, de manera industrial, se organizan generalmente para producir y diseminar símbolos a manera de bienes y servicios culturales, aunque no exclusivamente como mercancías (Bárcenas y Bárcenas, 2020). Dichas industrias, a pesar de ser bastante particulares, son consideradas parte de las industrias creativas y suelen analizarse en conjunto (Fuertes y Badillo, 2016; ONU, 2010).
Para México, las industrias creativas son relevantes debido al valor simbólico de los bienes que ahí se producen. En tanto, Jiménez (2021) indica que las industrias de este tipo representan un medio para dar a conocer la identidad y el patrimonio cultural de una región. Por otro lado, destaca su importancia dentro de la economía del país. Garza (2021) con datos de ProMéxico (2017) y Global Entertainment & Media Outlook (2019), señalan que México se ubica en la posición número 14 en importancia en la industria creativa, representando el 3.5% del PIB nacional, y se estima que en el 2022 este sector tendrá un crecimiento de 6.12%.
Con base en lo anterior, se indica que el escenario es prometedor para las industrias creativas y culturales del país; sin embargo, a pesar de dicho optimismo, pareciera que la actividad artesanal se encuentra al margen y que su análisis sigue siendo una tarea pendiente. De acuerdo con el Fondo Nacional para el Fomento de las Artesanías de México (FONART), el aporte cultural y peso económico del sector artesanal, las personas y familias artesanas de México no han mejorado su condición económica y ante la coyuntura actual de la pandemia, se han visto afectadas toda vez que es un sector que vive al día de la venta directa de sus productos, de los apoyos de FONART, de las casas de las artesanías de los estados y del flujo del sector turismo (FONART, 2020).
Las diferencias entre la actividad artesanal y el resto de las actividades de las industrias culturales se pueden apreciar desde diferentes ámbitos (e.g., la esfera económica, social y educativa). Sin embargo, con la intención de hacer operativas estas diferencias y acotar el objeto de estudio, es posible agruparlas en dos conjuntos, a saber: (1) las diferencias entre los actores y (2) las diferencias entre los bienes que se desarrollan.
Sobre las diferencias entre los actores, existen múltiples análisis que muestran los grandes contrastes de carácter demográfico como conductual (Carballo, 2018; Cifuentes, 2018; Flores, 2021; FONART, 2020; Gómez y Espinal, 2016). Por ejemplo, lo artesanal se vincula con lo rural mientras que lo creativo y artístico con lo urbano. Sobre este aspecto, Cifuentes (2018) sugiere que las empresas colombianas que se dedican a la producción de cine, televisión, publicaciones y la publicidad, se concentran en las ciudades de Bogotá, Cali, Medellín y Barranquilla, también en los centros de formación profesional y los espacios del sector privado. La producción artesanal, en cambio, se centra tanto en núcleos rurales como en ciudades pequeñas.
FONART (2020), acorde a la Encuesta Nacional de Ingreso en los Hogares (ENIGH) de 2018, indica que el 20% del padrón de artesanos del FONART corresponde a personas adultas mayores de 60 años que viven en zonas pobres y marginadas. Del total de este padrón, el 70% son mujeres y 30% hombres, mayoritariamente indígenas. Lo anterior, contrasta con los estudios mencionados en donde se analiza al resto de los actores de las industrias culturales.
Sobre los aspectos conductuales, Carballo (2018) indica que, mientras el sector artesanal recibe apoyos gremiales, el sector de los artistas visuales no ha logrado consolidarse, existiendo retos debido a la falta de unidad del gremio. Las diferencias de los bienes que se desarrollan sugieren que, a diferencia del resto de las actividades de las industrias culturales, la actividad artesanal produce bienes diversos, porque integra una gran variedad de materiales y procesos. Por ejemplo, la Encuesta Nacional de Consumo Cultural de México (ENCCUM) en 2012, indica que las artesanías son productos elaborados básicamente a partir de procesos manuales que transforman diferentes materiales como cartón y papel, cerámica o alfarería, vidrio, madera, entre otros (INEGI, 2014).
Al analizar las diferencias entre los actores involucrados y los bienes que se producen, es posible comprender las particularidades del sector artesanal. En particular, si se analiza la pertenencia de dicha actividad al sector cultural y creativo, se pueden encontrar modelos que no incluyen la actividad artesanal, puesto que, hay modelos que hablan de ella como parte del patrimonio inmaterial más que como una actividad que genera bienes culturales (Fuertes y Badillo, 2016).
Estas diferencias son solo algunas de las múltiples que existen entre la actividad artesanal y el resto de las actividades de las industrias culturales y creativas, y generan las siguientes preguntas: ¿Será que las artesanías no pertenecen a esta industria? ¿Será que el sector artesanal es una ilusión y en realidad está compuesto por un conjunto de actividades que pertenecen a otras industrias? ¿Qué motiva a los artesanos a seguir desarrollándose en dicho sector? ¿Cuáles serán los motivos por los que la gente compra artesanías y consume otros bienes culturales?
Con énfasis en los cuestionamientos relacionados con el consumo, la literatura ha permitido definir las categorías de lo que se consume, sus actividades y los bienes que las integran (Andión, 2001; Hopenhayn, 2005; Ortega, 2009; ONU, 2010). De igual forma, existen estudios enfocados en los resultados del consumo como número de entradas vendidas, número de estudiantes, porcentaje de afiliados, gente que habla cierto idioma, etc. (Piedras, 2016). Por último, la literatura explora los propios fundamentos del aspecto cultural, cuestionando las acciones, sus componentes, sus integrantes y el papel que desempeñan, por ejemplo, cuestionan el grado de intervención del estado, debaten sobre las consecuencias de la interculturalidad e investigan la carga simbólica de cada uno de sus elementos (Arizpe y Alonso, 2005; García, 2005; Lawrence y Phillips, 2002; Zallo, 2007).
Aunque pueden existir otras formas de clasificar los estudios sobre el consumo de bienes culturales, estas categorías permiten estructurar el presente artículo. Con base en las clasificaciones antes mencionadas, este trabajo busca comprender la intención de compra de las artesanías a través de dimensiones pertinentes, las cuales serán objeto de análisis en el marco teórico del estudio.
El artículo comienza con una revisión de la bibliografía, donde con el objetivo de encontrar pistas sobre las razones que llevan a la intención de compra de las artesanías, se sintetizan los estudios que hablan sobre la valoración de los bienes culturales. Posteriormente, se presenta la metodología del estudio y los resultados obtenidos. Por último, se muestran las conclusiones, identificando las acciones pendientes y los debates abiertos.
MARCO TEÓRICO
Para Muñoz, Fernández, Acuña y Urra (2016), con base en Hernández, Estrada y Torres (2013), el comportamiento del consumidor se define por un conjunto de fuerzas sociales, culturales y psicológicas. De igual forma, indican que son tres los factores que influyen en la toma de decisiones: internos, externos y los relacionados con las acciones comerciales. En este sentido, el marco teórico del presente artículo analiza los factores propios de los bienes culturales que pudieran estar afectando las actitudes, motivaciones y percepciones de los consumidores de artesanías, el contexto socioeconómico que pudiera estar impactando, y las razones comerciales más importantes.
Esta sección toma como punto de partida los estudios que tratan sobre los factores que pudieran estar valorando los consumidores de bienes culturales. Posteriormente, con la intención de generar un modelo que abarque la mayor cantidad de factores, se exponen los resultados de un estudio exploratorio que se realizó para comprender en detalle un conjunto de valoraciones que incline a los clientes a tener intención de compra; a saber, los componentes vinculados con la valoración económica. El objetivo de esta primera sección es detectar la mayor cantidad de elementos que el consumidor pudiera estar valorando y que pudieran estar motivando el consumo de artesanías.
Valoración de bienes culturales y artesanías
Es posible encontrar múltiples investigaciones que hablen sobre el valor de los bienes culturales. Ortega (2009) señala que los bienes culturales cuentan con cualidades reales y supuestas. En ese sentido, las reales son las propiedades mismas del bien, mientras que las supuestas son las representaciones que socialmente se hubieran elaborado respecto a él. Asimismo, Ortega (2009) indica que estos productos se caracterizan de dos formas distintas: tangibles (cualidades reales que se pueden registrar) e intangibles (creatividad, valor simbólico y significados sociales mediante los cuales una sociedad se representa).
Por otro lado, Freyer (1973), respecto a la clasificación sobre los distintos tipos de bienes culturales, expone sus características y enfatiza lo que se pudiera estar valorando. Sobre la base de sus estudios, es posible establecer la siguiente categoría:
Utilidad: por su finalidad práctica. Creatividad: por su carácter innovador. Simbología: por los símbolos que transmite o el significado que tiene. Tradición: por la relación que tiene con la sociedad
Educación: por su carácter de aprendizaje de nuevas técnicas.
A partir de lo expuesto anteriormente, la literatura coincide en que los bienes culturales se pueden valorar por diferentes razones. Sin embargo, aunque no hay consenso sobre todo lo que se puede valorar, parece que dos de las razones más mencionadas y aceptadas son su utilidad o funcionalidad (cualidades reales) y su carga simbólica o capacidad de transmisión de significados (cualidades supuestas) (Arciniegas y Pérez, 2014; García, 1999; Lagos, 2011; Piedras, 2005; Salvi, 2010; Santillán, 2010; Throsby, 1999, 2001; Zallo, 2007). Adicionalmente, Eco (1968) enfatiza en la calidad de la obra como atributo, separándola de lo sociológico y de todo lo antes mencionado. Esta tercera valoración es común en estudios de arte, donde se habla de la estética y de otras cuestiones vinculadas con el quehacer artístico.
Mukarovsky (2000) realiza un análisis robusto sobre la forma de comprender una obra de arte, señalando que esta no se puede entender como un elemento aislado del hombre. Sin embargo, indica que un análisis estructural de una obra de arte es, por tanto, semántico. En ese sentido, Eco (1968) y Mukarovsky (2000) sugieren entender lo artístico aislado de lo social, lo cual propone una nueva forma de comprender, y, por lo tanto, valorar un bien cultural.
Considerando lo anterior, la literatura sugiere que los bienes culturales pueden ser valorados por tres motivos, principalmente: por su funcionalidad o utilidad, por lo que transmiten y representan para la sociedad, y por su valor artístico o estético.
Al acotar el objeto de estudio a las artesanías, es posible encontrar las valoraciones antes mencionadas (validando la relación de las artesanías con los bienes culturales). Amaya-Téllez (2017), señala que estos bienes culturales son parte de la construcción de la historia o cultura material del pueblo, donde cada producción está acompañada de valores significativos para los artesanos, lo cual porta identidad cultural del pueblo, del departamento y hasta de la nación. De igual forma, Fernández (2003) indica que la artesanía es una actividad productiva y creativa que se materializa en objetos, obras o piezas que responden a una necesidad funcional o de uso cotidiano, decorativo, mágico, religioso, etc. Lo anterior, evidencia las valoraciones y permite visualizar dos elementos adicionales: el elemento social, derivado del papel que juega el artesano, y el elemento económico, derivado de una actividad productiva.
En complemento, Freitag y Del Carpio (2018) analizan el contexto mexicano del sector artesanal y señalan que los artesanos se quejan de dos problemas. El primero tiene que ver con la falta de ventas de su trabajo y el segundo con el poco reconocimiento social de esta actividad. Y aunque estos elementos no son valoraciones de compra, sí denotan construcciones que vale la pena explorar.
Puntualmente, sobre la valoración social es posible encontrar varias referencias que vinculan el impacto social con el quehacer cultural (Carballo, 2018; Cifuentes, 2018; Fuhrman, 2010; Nivón, 2020; ONU, 2014). Un ejemplo son los análisis del FONCA, los cuales indican que, pese a su importancia económica, social y cultural, la mayoría de las comunidades artesanales del país padece de múltiples carencias porque no cuenta con infraestructura ni condiciones básicas necesarias para generar ingresos permanentes sostenibles de su actividad (FONART, 2020).
Por otro lado, el estudio de Zamacona y Alabart (2019), muestra que los proyectos creativos (e.g., proyectos en donde se desarrollan artesanías y otros bienes culturales) contienen distintas actividades, resaltando la relevancia del componente social. Dicho estudio clasifica las actividades de los proyectos creativos de la siguiente forma:
Culturales: actividades que se vinculan con los símbolos que comparte una sociedad.
Sociales: actividades que se vinculan con la desigualdad, violencia, pobreza, nutrición, mortalidad, etc.
Educativas: actividades vinculadas con el aprendizaje.
Económicas: actividades vinculadas con la producción y comercialización.
En tanto, Zamacona y Alabart (2019) indican que los proyectos creativos y culturales consideran diferentes acciones entre las que destacan las actividades educativas, culturales sociales y económicas. Sobre las sociales señalan que los proyectos pueden incluir tareas que buscan reducir la desigualdad de los artesanos o modificar alguno de los indicadores vinculados con esta clasificación. De las actividades económicas, indican que los proyectos también podrían incluir actividades de comercialización y producción de bienes.
Esta clasificación resulta relevante por dos razones: (1) confirma la importancia de los conceptos sociales y (2) confirma la relevancia de los aspectos económicos. Es decir, es posible que las artesanías sean valoradas debido al impacto que tienen en la sociedad o las consecuencias económicas que generan.
Debido a que la valoración económica supone aspectos muy variados, se decidió realizar un estudio exploratorio para acotar su alcance y se detalla en el siguiente apartado. Sin embargo, con relación a la revisión bibliográfica realizada es posible concluir que existen 5 posibles valoraciones vinculadas con la compra de artesanías: valoración funcional, simbólica, artística, social y económica.
| Valoración | Descripción |
| Funcional | Hace referencia a su utilidad |
| Simbólica | Hace referencia al significado que transmite |
| Artística | Hace referencia a su estética y creatividad |
| Social | Hace referencia al efecto que tiene sobre el artesano o su comunidad |
| Económica | Hace referencia a la producción, distribución y comercialización de bienes culturales |
Valoración económica – Estudio exploratorio
Con el propósito de definir el alcance de la valoración económica, se decidió realizar un estudio cualitativo de carácter exploratorio con las siguientes características:
Objetivo: Encontrar posibles motivos de compra vinculados con los aspectos de producción, distribución y comercialización de artesanías.
Metodología: Estudio exploratorio cualitativo realizado en la Ciudad de México en el año 2019.
Método de recolección: La entrevista como medio de recolección de datos. Se seleccionó como muestra a diez vendedores de artesanías ubicados en el centro de la Ciudad de México y a diez compradores de dichos productos que se encontraban en dichos establecimientos.
Se realizó un estudio cualitativo debido a que permite comprender múltiples puntos de vista, a partir de narraciones y observaciones para obtener patrones sobre la forma de entender un objeto de investigación y generar conclusiones a partir de consistencias encontradas (Mancillas, 2016). Siguiendo a Campoy y Gomes (2015), se decidió realizar entrevistas en profundidad, entendiéndolas como encuentros reiterados cara a cara entre el investigador y el entrevistado que tienen por objeto conocer la opinión y la perspectiva que un sujeto tiene respecto de su vida, experiencias o situaciones vividas. En este sentido, y según el objeto de estudio, resulta adecuado utilizar la metodología cualitativa y la entrevista como herramienta de recolección de datos.
Sobre los resultados, a pesar de que la información recolectada a lo largo del estudio fue muy amplia, a continuación, se exponen únicamente los aspectos vinculados con la valoración económica:
Valor comercial: Hace referencia a la valoración derivada de los esfuerzos de promoción y venta.
Valor reputacional: Hace referencia a la valoración derivada de la fama y recomendación de los productos.
Valor de pertenencia social: Hace referencia a la valoración derivada de la presión ejercida por un tercero al momento de comprar un bien o, dicho de otra forma, con las ganas de pertenecer al grupo de compradores.
Considerar estas dimensiones resulta fundamental porque incorporan las variables vinculadas con los esfuerzos que el artesano realiza para conocer al consumidor y lograr la venta. En tanto, Muñoz y cols. (2016) señalan que comprender las necesidades y deseos de las personas consumidoras, así como definir cuál es la mejor manera para satisfacerlas, resulta ser un ingrediente estratégico para la gestión de una organización. Estas tres dimensiones o valoraciones sustituyen la valoración económica antes mencionada, y se suman a las anteriores terminando de dar forma al marco de referencia que se utilizará para conocer los motivos de compra de las artesanías. Es decir, se parte de la hipótesis de que las artesanías se valoran por las razones antes mencionadas y que, por lo tanto, son estas las que podrían incentivar su compra.
| Valoración | Descripción |
| Funcional | Hace referencia a su utilidad |
| Simbólica | Hace referencia al significado que transmite |
| Artística | Hace referencia a su estética y creatividad |
| Social | Hace referencia al efecto que tiene sobre el artesano o su comunidad |
| Comercial | Hace referencia a la valoración derivada de los esfuerzos de promoción y venta |
| Reputacional | Hace referencia a la valoración derivada de la fama y recomendación de los productos |
| De pertenencia | Hace referencia a la valoración derivada de la presión ejercida por un tercero al momento de comprar un bien o, dicho de otra forma, con las ganas de pertenecer al grupo de compradores |
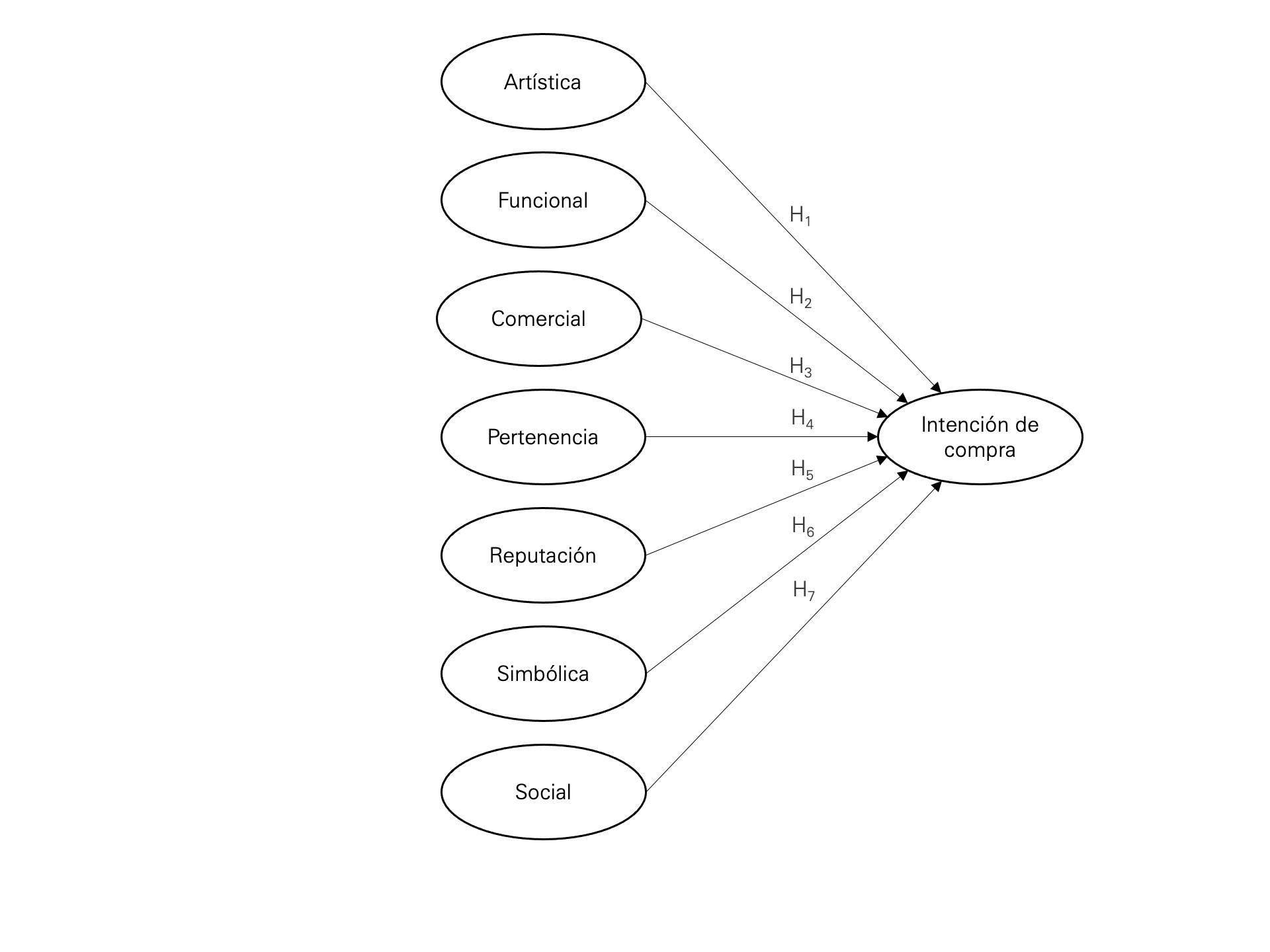
A partir de las dimensiones detalladas anteriormente, se propone el modelo conceptual para estimar la intención de compra (ver Figura1), conformado por 7 dimensiones. Las hipótesis (H1-7) correspondientes responden a la necesidad de entender los impactos que las 7 dimensiones tienen sobre la intención de compra, entendiéndose que se consideran como hipótesis de la siguiente manera: Las dimensiones artística, funcional, comercial, de pertenencia, reputacional, simbólica y social tienen un efecto directo y positivo sobre la intención de compra de artesanías en México.
METODOLOGÍA
La presente investigación se llevó a cabo con el objetivo de explicar la intención de compra de artesanías, considerando las valoraciones artística, funcional, comercial, de pertenencia, reputacional, simbólica y social.
El cuestionario desarrollado se compone de treinta y ocho preguntas, de las cuales veinte y siete corresponden a las variables integrantes del modelo y los once restantes son variables de clasificación de la muestra. Las escalas utilizadas para las siete dimensiones: artística, funcional, comercial, de pertenencia, reputacional, simbólica y social; y para la intención de compra de artesanías fueron desarrolladas para fines específicos de este estudio, tomando como base lo expuesto en el marco teórico. Todos los ítems integrantes del modelo fueron valorados en escala Likert de siete puntos (ver Tabla 3).
Se recolectaron datos por medio de encuestas aplicadas a turistas tanto nacionales como internacionales en la Ciudad de México. Se aplicaron encuestas en tres zonas turísticas (El Zócalo, Coyoacán y Chapultepec) y se obtuvo una muestra válida de doscientos cinco individuos, de los cuales 54% son mujeres y 46% hombres, con rangos de edad entre veinte y dos y sesenta y cinco años. De igual forma, los datos señalan que 47% son turistas nacionales y 53% son turistas extranjeros.
La metodología utilizada corresponde a modelos de ecuaciones estructurales basados en la varianza (Partial Least Squares), siendo un método no paramétrico. Este tipo de análisis permite de manera simultánea valorar el modelo de medición (outer model) y el modelo estructural (inner model). Se utilizó el algoritmo Consistent PLS, debido a que este método mejora la consistencia de los resultados de medición cuando se utilizan medidas reflectivas para los constructos (Dijkstra y Henseler, 2015).
Los modelos de ecuaciones estructurales basados en la varianza (PLS-SEM) son recomendados cuando se utilizan medidas de intervalo, cuando el objetivo de investigación es exploratorio o cuando el objetivo es predictivo (Hair y cols., 2019; Shiau y cols., 2019). Con respecto al tamaño de la muestra, se siguieron las recomendaciones de Hair y cols. (2021) considerando el valor de la R. de al menos 0.10, siete relaciones a comprobar y el poder estadístico 80%, siendo suficiente una muestra a partir de ciento doce observaciones. El paquete estadístico utilizado fue Smart PLS 3.3.2 (Ringle y cols., 2015).
RESULTADOS
Para la validación del modelo de medición (outer model) se presentan los resultados de los siguientes análisis. El análisis de confiabilidad y validez realizado en la encuesta involucró pruebas de consistencia interna, validez convergente y validez discriminante. Se utilizó una matriz de parámetros que constituyen α de Cronbach, fiabilidad compuesta (CR) y la varianza promedio extraída (AVE) para determinar la consistencia interna.
La Tabla 3 indica que el α de Cronbach de los valores excedió la puntuación comúnmente aceptada de 0,7 (Hair y cols., 2012), lo que muestra suficiente confiabilidad. Además, el análisis de la validez convergente se realizó utilizando cargas factoriales, AVE y CR. Todos los resultados de AVE estuvieron por encima del umbral de 0.5, mientras que los valores de CR superaron 0.7 y las cargas externas excedieron 0.60, mostrando validez convergente y un nivel significativo de aceptación (Hair y cols., 2012). Adicionalmente, la Tabla 4 muestra los resultados del análisis del criterio de Fornell-Larker y la relación heterotrait-monotrait (HTMT) para evaluar la validez discriminante (Fornell y Larker, 1981).
| Constructo | Indicadores | Carga factorial | Importar imagen | CR | AVE |
| Artística | Compré la artesanía porque me gustó/es bonita | 0,767 | 0,793 | 0,861 | 0,608 |
| Compré la artesanía por la creatividad que refleja | 0,789 | ||||
| Compré la artesanía porque me pareció atractiva/llamativa | 0,732 | ||||
| Por el valor artístico que tiene | 0,828 | ||||
| Funcional | Compré la artesanía porque la necesitaba | 0,769 | 0,706 | 0,771 | 0,627 |
| Porque necesitaba un objeto de esa categoría (ej. Florero) | 0,814 | ||||
| Comercial | Porque me hicieron una rebaja | 0,832 | 0,715 | 0,823 | 0,549 |
| Porque estaba en promoción | 0,769 | ||||
| Porque alguien me llevó al sitio | 0,724 | ||||
| Me convenció el vendedor | 0,698 | ||||
| Pertenencia | Porque todos compran artesanías | 0,813 | 0,758 | 0,878 | 0,749 |
| Porque me encargaron una artesanía | 0,797 | ||||
| Reputación | Porque me recomendaron el lugar de venta | 0,825 | 0,751 | 0,859 | 0,671 |
| Porque las artesanías de esta región tienen buena reputación | 0,774 | ||||
| Compré la artesanía porque me las recomendaron | 0,883 | ||||
| Simbólica | Compré la artesanía porque representa una cultura | 0,795 | 0,817 | 0,868 | 0,725 |
| Por el país/estado que representa | 0,735 | ||||
| Compré la artesanía como recuerdo del sitio que visité | 0,806 | ||||
| Compré la artesanía por ser una representación cultural | 0,752 | ||||
| Comprar una artesanía me hace sentir parte de la comunidad | 0,733 | ||||
| Compré la artesanía por que representa las tradiciones del lugar | 0,714 | ||||
| Social | Para ayudar al grupo social/cultural que la vende | 0,843 | 0,765 | 0,802 | 0,685 |
| Porque me sentí comprometido con el vendedor | 0,733 | ||||
| La compré para ayudar al vendedor | 0,873 | ||||
| Intención de compra | Estoy interesado en adquirir artesanías | 0,746 | 0,693 | 0,784 | 0,589 |
| Siempre que encuentro artesanías las termino comprando | 0,784 | ||||
| Cuando me ofrecen una artesanía tengo la intención de comprarla | 0,696 |
| Artístico-Estético | Funcional | Intención de compra | Marketing | Pertenencia | Reputación | Simbólico | Social | |
| Artística | 0,78 | |||||||
| Funcional | 0.05 (0.24) | 0,79 | ||||||
| Intención de compra | 0.53 (0.74) | 0.15 (0.60) | 0,71 | |||||
| Comercial | 0.16 (0.22) | 0.26 (0.49) | 0.32 (0.54) | 0,73 | ||||
| Pertenencia | 0.12 (0.21) | 0.39 (0.38) | 0.29 (0.65) | 0.44 (0.77) | 0,81 | |||
| Reputación | 0.26 (0.31) | 0.46 (0.82) | 0.41 (0.69) | 0.47 (0.62) | 0.46 (0.79) | 0,81 | ||
| Simbólica | 0.49 (0.57) | 0.18 (0.35) | 0.61 (0.54) | 0.22 (0.28) | 0.19 (0.30) | 0.43 (0.52) | 0,72 | |
| Social | 0.29 (0.34) | 0.27 (0.56) | 0.36 (0.61) | 0.47 (0.79) | 0.27 (0.55) | 0.37 (0.53) | 0.44 (0.52) | 0,76 |
| Note: Valores HTMT se encuentran entre paréntesis | ||||||||
El análisis de hipótesis y relaciones de constructo se basó en los resultados de los coeficientes paths de cada una de las relaciones (ver Tabla 5). Los niveles de significancia se estimaron utilizando bootstrapping con 5000 submuestras (Chin, 1998; Henseler y cols., 2009). Los resultados presentados en la Tabla 5 señalan que el efecto más importante sobre la intención de compra la tenemos por parte de la dimensión de atributos simbólicos con una B=0.408, seguido de la dimensión artística B=0.285; los atributos de pertenencia B=0.122; atributos comercial B=0.110; y la reputación B=0.075. Mientras que la dimensión social B=-0.004 y la dimensión funcional B=-0.047 presentan una relación inversa muy baja. La intención de compra presenta un valor de R. de 0.498, por lo que podemos decir que el modelo compuesto por las 7 dimensiones explica en casi 50% la intención de compra de artesanías.
Todas las relaciones de medición, los paths y la R2. tienen valores significativos con un nivel de confianza de 0.05. Adicionalmente, se realizó el procedimiento Blindfolding con la intención de calcular el poder predictivo del modelo. Los resultados sugieren una Q. de 0.231, por lo que, al ser mayor a cero, el modelo tiene poder predictivo. Con respecto al ajuste del modelo, se encontró un valor de SRMR de 0.069, el cual es menor al 0.07 recomendado y un valor de NFI de 0.905 el cual también se encuentra dentro de los parámetros aceptados.
| Relación | Path Coefficient | Desviación estándar | P Values |
| Artística -> Intención de compra | 0,285 | 0,073 | 0,000 |
| Funcional -> Intención de compra | -0,047 | 0,095 | 0,000 |
| Comercial -> Intención de compra | 0,110 | 0,068 | 0,001 |
| Pertenencia -> Intención de compra | 0,122 | 0,055 | 0,000 |
| Reputación -> Intención de compra | 0,075 | 0,074 | 0,046 |
| Simbólica -> Intención de compra | 0,408 | 0,070 | 0,000 |
| Social -> Intención de compra | -0,004 | 0,063 | 0,017 |
| Variable endógena | R2 | Q² | |
| Intención de compra | 0,498 | 0,231 | |
| Overall fit of the estimated model | Value | ||
| SRMR | 0,069 | ||
| NFI | 0,905 | ||
CONCLUSIONES, DISCUSIÓN Y FUTURAS INVESTIGACIONES
En suma, es posible destacar que, el valor simbólico (e.g., representación de una cultura, el lugar, las tradiciones y la cultura que representa, así como el sentimiento de pertenencia) es el motivo que más influye en la compra, seguido por el valor artístico (e.g., el carácter estético, la creatividad y su atractivo visual). Posteriormente, y en menor medida, las valoraciones comerciales (e.g., rebajas, recomendaciones o publicidad). Por último, y quizá hasta con un efecto inverso, se encuentra el valor funcional y el social.
Por lo tanto, esta investigación permite conocer y ordenar los motivos que influyen en la compra de las artesanías, invitando a reflexionar sobre las razones que realmente convierte el deseo en demanda. Sin embargo, a pesar de que este estudio nos permite comenzar a comprender los motivos de compra de esta categoría de productos, el modelo explica únicamente el 50% de los motivos, dejando entrever la necesidad de la investigación. Adicional, desde el punto de vista del quehacer administrativo, surge la duda de si las acciones que se realizan están orientadas por estos resultados. Es decir, ¿Realmente se están enfocando los esfuerzos donde se debería? ¿Las acciones de innovación, desarrollo y publicidad están bien direccionadas? ¿Los líderes del sector tienen información para tomar las decisiones correctas?
A pesar de que este estudio arroja información inicial sobre los posibles motivos de compra de artesanías en México, es necesario repetir el estudio incorporando nuevas variables y una muestra mayor. Será necesario volver a realizar entrevistas en profundidad y explorar las últimas encuestas de consumo de bienes culturales para probar nuevas motivaciones y valoraciones. Y aunque esta investigación sienta las bases para encontrar los verdaderos motivos de compra de las artesanías en México, queda como futura línea de investigación el continuar con la exploración de los motivos de compra y la intención de mejorar la explicación de la intención de compra de artesanías en México.
Considerando el estudio realizado por Concha, Marino y Rodríguez (2018) y el actual entorno digital como posible potenciador de la comercialización de artesanías, sería relevante analizar como futura línea, el impacto de los factores que intervienen en la compra digital y su incidencia en la decisión de compra de artesanías en México. Adicionalmente, ampliarlo a un contexto internacional latinoamericano para entender las diferencias entre países.
REFERENCIAS
Amaya-Téllez, J. (2017). Consumo simbólico de artesanía. Dimensión Empresarial, 15(1), 153-168.
Andión, E. (2001). Intermediación y desigualdades en el consumo de bienes culturales. Anuario de investigación cultural 2000, 1, 131-141.
Arciniegas, W. y Pérez, N. C. (2015). Consideraciones semióticas: Un acercamiento a la definición de cultura. Cuadernos de Lingüística Hispánica, (25), 99-125.
Arizpe, L. y Alonso, G. (2005). Cultura Comercio y Globalización. En D. Mato (Coord.). Cultura, Política y Sociedad (pp. 107-125). Buenos Aires, Argentina: CLACSO.
Bárcenas C. y Bárcenas R. (2020). Índice de potencialidad de las industrias culturales y creativas en México. Un marco de referencia para las políticas de comunicación y cultura. Chasqui, Revista Latinoamericana de Comunicación. 142.
Carballo, W. (2018). El Salvador: la creatividad desamparada. En: Las Industrias culturales y creativas en Iberoamérica evolución y perspectivas. Coord. Juan José Sánchez, Santiago Arroyo, José Francisco Azor y Antonio José Verdú. Cátedra Iberoamericana 'Alejandro Roemmers' de Industrias Culturales y Creativas, Universidad Miguel Hernández de Elche, y Fundación Iberoamericana de las Industrias Culturales y Creativas. España.
Campoy, T. J. y Gomes, E. (2015). Técnicas e instrumentos cualitativos de recogida de datos. En Manual básico para la realización de tesinas, tesis y trabajos de investigación (pp. 273-300). Madrid, España: EOS.
Chin, W. W. (1998). The partial least squares approach to structural equation modeling. Modern methods for business research. 295(2), 295-336.
Cifuentes, D. (2018). Las industrias culturales y creativas en Colombia. En las industrias culturales y creativas en Iberoamérica evolución y perspectivas. Coord. Juan José Sánchez, Santiago Arroyo, José Francisco Azor y Antonio José Verdú.
Concha, C. S., Marino, C. M. y Rodríguez, J. C. (2018). Comercio electrónico en Chile: ¿qué factores inciden en la decisión de compra? Revista Academia & Negocios, 4(1), 1-14.
Dijkstra, T. y Henseler, J. (2015). Consistent and a symptotically normal PLS estimators for linear structural equations. Computational Statistics and Data Analysis, 10-23.
Eco, H. (1968). La definición del arte. Italia: Ediciones Martínez Roca, S.A.
Fernández, J. (2003). Artesanía, folklore y arte popular. Argentina: Condorhuasi.
Flores, J. (2021). El difícil reto de interesar a la juventud en las actividades culturales. En Encuesta Nacional sobre Hábitos y consumo cultural 2020. Análisis cualitativo y estadístico. Cultura UNAM. México.
FONART. (2021). Diagnóstico situacional del sector artesanal en México durante el periodo de la pandemia por el COVID-19. Gobierno de México. Recolectado el 5 de octubre del 2021, de: https://www.gob.mx/cms/uploads/attachment/file/596992/Diagno_stico_Pandemia_Fonart.pdf
Fornell, C. y Larker, D. (1981). Structural equation modeling and regression: guidelines for research practice. Journal of Marketing Research, 18(1), 39-50.
Freitag, V. y Del Carpio P. (2018). Políticas culturales y el sector artesanal. Consideraciones desde el contexto mexicano. En Laura Ana C. y David M. (Coord.) “Cultura, antropología y transformación social desde las políticas culturales de México, Brasil y Argentina. El Colegio de San Luis.
Freyer, H. (1973). Teoría del espíritu objetivo. Buenos Aires: Sur.
Fuertes, M. y Badillo, A. (2016). La dificultad de medir la cultura y la diversidad. Comparación de tres modelos internacionales de medición cultural: MEC-2009, ESSnet-2012 y CAB-2015. CIC. Cuadernos de Información y Comunicación. Ediciones Complutense. España.
Fuhrman, S. (2010). Economía y Cultura: Una compleja relación. En O. Moreno (Coord.), Artes e industrias culturales (pp. 92-104). Buenos Aires, Argentina: EDUNTREF.
García, N. (1999). El consumo cultural: una propuesta teórica. En Sunkel Guillermo (coord.). El consumo cultural en América Latina. Bogotá
García, N. (2005). Definiciones en Transición. En D. Mato (Coord.), Cultura, Política y Sociedad (pp. 69-81). Buenos Aires, Argentina: CLACSO.
Garnham, N. (1987). Concepts of culture: Public Policy and the Cultural Industries. Cultural Studies. Reino Unido. 1 (1), 23-37.
Garza, M. (2021). Emprendimiento y Cultura. Un Acercamiento a las Industrias Creativas en Nuevo León. Transdisciplinar Revista de Ciencias Sociales. Universidad Autónoma de Nuevo León. Vol. 1, Num, 1. Julio-diciembre 2021. México.
Global Entertainment y Media Outlook 20202024. (2019). La industria del Entretenimiento y Medios se reconfigura. PwC. México. Obtenido de: https://www.pwc.com/mx/es/industrias/tmt/gemo.html
Gómez, L. y Espinal, N. (2016). Determinantes de la participación en artes escénicas en Medellín, Colombia. Ensayos de Economía. No.48. Enero-junio de 2016. Colombia.
Hair, J. F., Sarstedt, M., Pieper, T. M. y Ringle, C. M. (2012). The use of partial least squares structural equation modeling in strategic management research: a review of past practices and recommendations for future applications. Long range planning, 45(5-6), 320-340.
Hair, J. F., Risher, J. J., Sarstedt, M. and Ringle, C. M., (2019). When to use and how to report the results of PLS SEM, EuropeanBusiness Review, 31(1), 2- 24
Hair, J. F., Hult, G. T. M., Ringle, C. M., Sarstedt, M. (2021). A Primer on Partial Least Squares Structural Equation Modeling (PLS-SEM) (3rd ed.). Thousand Oaks, CA: Sage.
Henseler, J., Ringle, C. M. y Sinkovics, R. R. (2009). The use of partial least squares path modeling in international marketing. In New challenges to international marketing. Emerald Group Publishing Limited.
Hernández, C., Estrada, I. y Torres, Z. (2013). Dimensión integral e interdisciplinaria del concepto de comportamiento del consumidor. Anagramas, 11(22), 179-200.
Hopenhayn, M. (2005). ¿Integrarse o Subordinarse? Nuevos Cruces entre Política y Cultura. En D. Mato (Coord.), Cultura, Política y Sociedad (pp. 17-40). Buenos Aires, Argentina: CLACSO.
INEGI. (2014). Encuesta Nacional de Consumo Cultural de México (ENCCUM) 2012. CONACULTA, Obtenido de: https://www.inegi.org.mx/programas/enccum/2012/
Jiménez, M. (2021). Industrias creativas y culturales, fuente de empleo y crecimiento en las comunidades. ONU. Recolectado el 5 de octubre del 2021, de: https://www.onu.org.mx/industrias-creativas-y-culturales-fuente-de-empleo-y-crecimiento-en-las-comunidades/
Lagos, R. (2011). La cultura es desarrollo. En M. Aninat (Ed.), Cultura Oportunidad de Desarrollo (pp. 40-47). Santiago, Chile: Consejo Nacional de la Cultura y las Artes.
Lawrence, T. B. y Phillips, N. (2002). Understanding Cultural Industries. Journal of Management Inquiry, 11(4), 430-441.
Mancillas, C. (2016). Métodos de Investigación Cualitativa. Trabajo presentado en un curso de la Universidad Iberoamericana México. México.
Mukarovsky, J. (2000). Signo, Función y Valor. Estética y semiótica del arte de Jan Mukarovsky. Colombia: Plaza & Janés Editores Colombia.
Muñoz, M., Fernández Palma, J., Acuña Montes, V., y Urra Videla, K. (2016). Estudio Comparativo De Las Variables Externas Que Influyen En La Decisión De Compra De Artículos Deportivos Por Parte De Jóvenes, RAN-Revista Academia & Negocios, 2(1), 19-32.
Nivón, E. (2020) Análisis del Estudio de opinión para conocer el impacto del covid-19 en las personas que trabajan en el sector cultural de México. En Para salir de terapia intensiva, Estrategias para el sector cultural hacia el futuro. Cultura UNAM y Cátedra Internacional Inés Amor en Gestión Cultural: México.
Organización de las Naciones Unidas. (2010). The Creative Economy Report 2010. Nueva York, Estados Unidos de América: ONU.
Organización de las Naciones Unidas. (2014). Indicadores UNESCO de cultura para el desarrollo. Manual metodológico. Francia: UNESCO/Diversidad de las Expresiones Culturales/AECID.
Ortega, L. (2009). Consumo de bienes culturales: reflexiones sobre un concepto y tres categorías para su análisis. Culturales Vol.V, Núm. 10, julio-diciembre de 2009. Universidad Autónoma de Baja California. México.
Piedras, E. (2005). Industrias Culturales para el Desarrollo Integral en México y América Latina. México, México: The Competitive Intelligence Unite.
Piedras, E. (2016). Cuenta Satélite de la Cultura: Cómo Medir el Valor de la Cultura y su Importancia. Secretaría de Cultura. México.
PROMEXICO. (2017). Industrias creativas en México. Recolectado el 5 de octubre del 2021, de: http://www.ethic.com.mx/docs/Infografias/sectores/Industrias-creativas-Mexico.pdf
Ringle, C. M., Wende, S. y Becker, J.-M. (2015). SmartPLS 3. Boenningstedt: SmartPLS GmbH, http://www.smartpls.com.
Salvi, V. (2010). Cultura y Poder. Los Bienes Culturales como Símbolos de Estratificación Social. En O. Moreno (Coord.), Artes e Industrias Culturales (pp. 23-34). Buenos Aires, Argentina: EDUNTREF.
Santillán, R. (2010). Hacia un Concepto Operativo de Cultura. En O. Moreno (Coord.), Artes e Industrias Culturales (pp. 35-49). Buenos Aires, Argentina: EDUNTREF.
Shiau, W. L., Sarstedt, M. y Hair, J. F. (2019). Internet research using partial least squares structural equation modeling (PLS-SEM). Internet Research, 29(3),398-406.
Throsby, D. (1999). Capital Cultural. Journal of Cultural Economics, 3, 3-12.
Throsby, D. (2001). Economics and Culture. Reino Unido: Cambridge University Press.
UNCTAD. (2021). La economía creativa tendrá su momento en el año 2021. ONU. Recolectado el 5 de octubre del 2021, de: https://unctad.org/es/news/la-economia-creativa-tendra-su-momento-en-el-ano-2021
Zallo, R. (2007). La Economía de la Cultura (y de la Comunicación) Como Objeto de Estudio. ZER Revista de Estudios de Comunicación, 22, 215-234.
Zamacona, G. y Alabart, Y. (2019). Propuesta de indicadores para evaluar la sostenibilidad económica de proyectos culturales. Caso de estudio: PACMYC. Gestión y Política Pública. 28(1), 237-269.