Asociatividad y cadenas de valor: estudio de caso de una marca colectiva de mezcal en Guanajuato, México

Associativity and value chains: A case study of a collective brand of mezcal in Guanajuato, México.

Verónica Cerroblanco-Vázquez
Universidad de Guanajuato, México
Celina López-Mateo
Universidad de Guanajuato, México
Daniel Vega Macía
Universidad de Guanajuato, México

Asociatividad y cadenas de valor: estudio de caso de una marca colectiva de mezcal en Guanajuato, México

Revista Academia & Negocios, vol. 7, núm. 2, pp. 123-138, 2021

Universidad de Concepción

Recepción: 05 Enero 2021

Aprobación: 01 Marzo 2021

Resumen: Propósito: El propósito de esta investigación consiste en analizar la asociatividad en la cadena de valor de una marca colectiva de mezcal en San Felipe, Guanajuato, México.

Diseño/metodología: La metodología se basó en un estudio de caso con un enfoque mixto. Se analizan los Censos Económicos 2019 y se aplicaron entrevistas semiestructuradas.

Resultados: Los resultados revelan que a partir de la asociación y la gobernanza en la cadena de valor de la marca se ha logrado su desarrollo, llevándola a un mejor posicionamiento en el mercado.

Implicaciones: Entre las implicaciones se encuentra que la asociatividad permite generar estrategias y articular esfuerzos, a través de la colaboración entre los diversos actores de la cadena.

Originalidad/valor: La originalidad radica en el estudio de la asociatividad como elemento fundamental para que las pequeñas empresas se enfrenten al mercado y sean competitivas, a partir de la cooperación entre los actores internos y externos que integran la cadena de valor.

Palabras clave: Agroindustria, Gobernanza, Pequeños productores.

Abstract: Purpose: The purpose of this research is to analyze the associativity in the value chain of a collective brand of mezcal in San Felipe, Guanajuato, México.

Design/methodology: The methodology was based on a case study with a mixed approach. The 2019 Economic Censuses are analyzed, and semi-structured interviews were applied.

Findings: The results reveal that from the association and governance in the value chain of the brand, its development has been achieved, leading it to a better position in the market.

Practical implications: Among the implications is that associativity allows generating strategies and articulating efforts, through collaboration between the various actors in the chain.

Originality/value: The originality lies in the study of associativity as a fundamental element for small companies to face the market and be competitive, based on the cooperation between internal and external actors that make up the value chain.

Keywords: Agroindustry, Governance, Small producers.

INTRODUCCIÓN

Los cambios estructurales en México han provocado modificaciones en la economía que obligan a las pequeñas empresas locales a un replanteamiento estratégico para adaptarse a un entorno competitivo, relacionándose entre los diferentes eslabones de la cadena (Organización de las Naciones Unidas para la Alimentación y la Agricultura [FAO], 2019). En este sentido, surge la necesidad de generar estrategias de asociatividad entre las pequeñas empresas ubicadas en una misma región, con la finalidad de construir lazos de cooperación para incrementar la productividad y competitividad de su cadena de valor (Fernández y Narváez, 2011). Como muestra de lo anterior, están las cadenas del sector agrícola, donde más de 2000 millones de pequeños productores en el mundo viven con menos de dos dólares al día (Banco Mundial [BM], 2016).

En México las pequeñas empresas juegan un papel importante en el desarrollo económico y social, porque junto con las micro y medianas empresas generan el 72% de los empleos (Instituto Nacional de Estadística y Geografía [INEGI], 2019b). Por lo tanto, se deben replantear diversas acciones para diseñar, emprender, impulsar y fortalecer su desarrollo, dado su rol fundamental para la inclusión social. Además, constituyen un eslabón muy importante en la cadena de la actividad económica y son esenciales para el desarrollo regional y local (Zepeda, 2020).

El diseño de cualquier estrategia de gestión, como la asociatividad, debe considerar que la producción local se basa en el esfuerzo de pequeños agricultores rurales, quienes son el punto de partida y un elemento fundamental de la mayoría de las cadenas (Barrientos, 2015). De la misma forma, la gobernanza permite la utilización de diferentes medios y estrategias de asociatividad para influir en la cadena local, ejerciendo, directa o indirectamente, poder sobre los actores y eslabones, según los requerimientos de producción y comercialización (Díaz y Valenciano, 2012).

Una de las cadenas de valor del sector agroindustrial rural con gran auge en los últimos años, es la del agave-mezcal. México genera el 85.5% de la producción mundial de agave, así como 23 000 empleos directos y más de 105 000 empleos indirectos, lo que evidencia la importancia de este sector industrial (Consejo Regulador del Mezcal [CRM], 2020). Los estados que cuentan con cultivo de agave y producción de mezcal son Durango, Guerrero, Guanajuato, Michoacán, Oaxaca, Puebla y Tamaulipas, además de San Luis Potosí y Zacatecas, únicamente con producción de mezcal, y Jalisco solo con cultivo de agave (Sistema de Información Agroalimentaria y Pesquera [SIAP], 2020; CRM, 2020; Secretaría de Agricultura, Ganadería, Desarrollo Rural, Pesca y Alimentación [SAGARPA], 2016).

En Guanajuato la producción de mezcal se ha llevado a cabo desde el siglo XVII y, en ese entonces, representaba una fuente importante de ingresos para la entidad federativa (Gallardo, 2018). En la última década, esta actividad ha sido retomada a partir de que los municipios de San Felipe y San Luis de la Paz fueron incluidos en la Denominación de Origen[3] (DO) (Capilla, 2017).

En 2019, Guanajuato aportó a esta industria 21 435 litros de mezcal (CRM, 2020), contribuyó con 2655 hectáreas sembradas de agave-mezcal, y una producción anual de 30 246 toneladas con un valor de 537 764 pesos mexicanos. Por su parte, el municipio de San Felipe contribuyó con 2625 hectáreas sembradas de agave-mezcal y una producción anual de 29 008 toneladas con valor de 522 157 pesos mexicanos (SIAP, 2020).

Debido a la existencia de agave y producción de mezcal en esta zona, seis comunidades rurales productoras de esta bebida del municipio de San Felipe decidieron unirse para tener una marca que las respaldara y, a su vez, mejorar sus oportunidades de reconocimiento en el mercado. Fue así como en 2014 surgió la marca colectiva MSFTM[4], donde todos sus integrantes son productores de agave y mezcal. Esta marca colectiva de 25 miembros se formó con el apoyo del gobierno estatal, municipal y el Instituto Mexicano de la Propiedad Industrial (IMPI).

En el marco de esta dinámica empresarial, este artículo tiene como objetivo analizar la asociatividad en la cadena de valor de la marca colectiva MSFTM en San Felipe, Guanajuato. Además de los aspectos introductorios presentados en la primera sección, el lector encontrará en la segunda sección los referentes teóricos en los que está sustentado el trabajo, en la tercera sección se detallan los materiales y métodos empleados; mientras que, en el cuarto apartado, se exponen y discuten los resultados de la investigación, y, finalmente, en la quinta sección se presentan las conclusiones.

DESARROLLO

Cadenas de Valor

Todas las organizaciones cuentan con una cadena de actividades que aportan valor a sus clientes. El análisis detallado y profundo de esta cadena permite a las empresas encontrar ventajas competitivas sostenibles a largo plazo (Porter, 1985). Por lo anterior, la cadena ayuda a reconocer los diferentes costos en que incurre una organización a través de las diversas actividades que conforman su proceso productivo (Quintero y Sánchez, 2006). Por su parte, Oddone y Padilla (2017), mencionan que “una cadena de valor comprende la amplia variedad de actividades requeridas para que un producto o servicio transite por diferentes etapas, desde su concepción hasta la entrega a los consumidores y la disposición final después de su uso” (p.16).

Con respecto a lo enunciado en el párrafo anterior, la inspección meticulosa de la cadena de valor sugiere cambios para tomar las mejores decisiones, que permitan agregar valor al consumidor final en los bienes o servicios ofertados y obtener ventajas competitivas (Pulido-Fernández y López-Sánchez, 2016). Asimismo, las cadenas de valor están orientadas a la demanda, involucran productos, relaciones de coordinación y reglas bien definidas para su gestión, ingresos en los mercados y una estrecha interdependencia entre actores (González, 2015). Su análisis busca la competitividad de la cadena como sistema, con una visión de sostenibilidad económica, social y ambiental. Lo descrito se logra a través de la agregación de valor por calidad, diferenciación, productividad y trazabilidad, así como por relaciones comerciales y de suministro de servicios de largo plazo, los cuales permiten relaciones comerciales y precios más estables a lo largo de la cadena (Gottret, 2011).

El enfoque de competitividad de la cadena de valor cuenta con cuatro niveles: meta, macro, meso y micro. En el nivel meso se identifican cuatro dimensiones para el análisis de la cadena de valor: productiva, geográfica, gobernanza e institucional. Esta última se refiere a la forma en que las condiciones internacionales, nacionales y locales configuran la cadena (Gereffi y Fernández-Stark, 2011; Díaz y Sandi, 2018).

Cayeros, Robles y Soto (2016), mencionan que en una cadena de valor todos los agentes involucrados están comprometidos con la calidad del producto, por lo que la cadena comprende una gran variedad de etapas o actividades (eslabones) para que esto se logre. Por consiguiente, para llevar a cabo el análisis de la cadena se debe contar con cuatro elementos: los eslabones y los actores que la componen, la relación entre los eslabones dentro y fuera de ellos, la aplicación de valor agregado y la gobernanza de la cadena (Padilla, 2014).

Asociatividad en la Cadena de Valor

Para Simanca, Montoya y Bernal (2016), en los últimos años se ha tenido mayor conciencia de la necesidad de contar con sistemas de investigación flexibles donde se involucren las universidades, organismos no gubernamentales, empresas privadas y organizaciones de productores, los cuales forman alianzas de acuerdo con sus demandas y capacidades específicas. Frente a este contexto, países de América Latina y el Caribe han tomado iniciativas que se ajustan a las prioridades y planes de acción convenidos con distintos actores a lo largo de la cadena de valor, permitiendo alianzas entre lo público y lo privado para aumentar la competitividad, mejorar el acceso a los mercados, promover la innovación tecnológica e incrementar la calidad de los productos (Gottret y Lundy, 2007).

La asociatividad surge como un elemento de organización productiva, a través del cual pequeños y medianos productores unen esfuerzos para enfrentar los retos de un mercado globalizado (Palacios, 2012), por lo que es importante generar un ambiente de confianza y cooperación que a mediano y corto plazo influya de manera relevante en su desarrollo, generando externalidades positivas (Villares, 2014). Desde la perspectiva del desarrollo local, la asociatividad busca formar entornos competitivos e innovadores a través del aprovechamiento de externalidades derivadas de la agrupación del territorio y las relaciones comerciales (Narváez, Fernández y Senior, 2008).

Bajo esta perspectiva, los pequeños productores deben adaptarse a la realidad del mercado y adecuarse a este (Vargas y cols., 2019). Además, de acuerdo con su producción y participación en el mercado, pueden participar en un esfuerzo conjunto para introducirse en nuevos mercados que les permitan potencializar la industria al incrementar su productividad, desarrollar nuevos productos, conseguir financiamiento y lograr su posicionamiento en el mercado (Liendo y Martínez, 2001).

Las pequeñas empresas en México, en muchos casos, carecen de una capacidad de negociación y de un apropiado nivel de organización, dirección, control y gestión. Por lo anterior, la asociatividad es una estrategia pertinente para hacer frente a la competencia, porque cuando las empresas se encuentran asociadas y trabajando de forma conjunta, pueden incrementar el acceso a créditos y tecnología, mejorar su capital humano, entre otros (Gómez, 2011). Un aspecto para considerar en el desarrollo del productor rural es la formación de asociaciones que puedan apuntalar una cadena de valor sólida y sostenible (Barrientos, 2019).

La asociatividad en la pequeña empresa es la clave para el desarrollo y fortalecimiento de estas (Bada, Rivas y Littlewood, 2017). Asimismo, Salas (2016), señala que la asociatividad es importante puesto que permite generar volúmenes de producción que pueden establecer un mejor manejo de negociación con los intermediarios, sobre todo al establecer los precios a través de economías de escala.

Mecanismos de Gobernanza en la Cadena de Valor

La gobernanza se entiende “como una estructura de un proceso de toma de decisiones entre diversos actores, grupos u organizaciones” (Arellano, 2014, p.13). En el ámbito de la cadena de valor refiere “a los vínculos entre actores en etapas concretas de la cadena y también dentro de la cadena en general” (FAO, 2015, p.14), por lo tanto, es un elemento necesario para analizar mecanismos, procesos y reglas mediante los cuales las empresas y productores se relacionan económicamente entre sí, con el gobierno y otros actores del sector privado, para identificar qué factores establecen la conducta de sus agentes, los vínculos y las relaciones que se establecen entre ellos (Vega y Pérez, 2016; Oddone y Padilla, 2017).

En complemento, Gereffi, Humphrey y Sturgeon (2005), mencionan que existen cinco tipos de gobernanza en las cadenas de valor, a saber: a) de mercado, donde las empresas e individuos compran y venden productos entre sí, b) modular, en la cual se elaboran los productos de acuerdo con las especificaciones del cliente, c) relacional, administrada con base en su reputación, d) cautiva, que se caracteriza por el control de las empresas líderes; y por último, e) jerárquica, que tiene una integración vertical y su coordinación es de control directivo.

Entonces, es importante resaltar que la gobernanza actúa como factor determinante al implementar prácticas que repercuten en el desarrollo económico y social de las comunidades (López y Torres, 2020). En este sentido, para conseguirla debe haber elementos indispensables como el equilibrio entre la sociedad, Estado y empresa, cooperación entre los actores de la cadena, coherencia en las acciones que se emprenden, efectividad y eficiencia en la acción pública (Arroyo y Palafox, 2017).

Contexto de la Asociación Marca Colectiva MSFTM

San Felipe se encuentra situado en el extremo norte del estado de Guanajuato. Cuenta con localidades con grados de marginación alto y muy alto (Secretaría de Desarrollo Social (SEDESOL, 2014). El municipio posee una importante distribución de agave-mezcal silvestre que ha evolucionado como vegetación nativa, que ha sido aprovechada para la elaboración de mezcal. Además, se encuentran plantaciones de agave por cultivo que ocupan el primer lugar en producción de agave-mezcal en el estado (SIAP, 2020).

La marca colectiva MSFTM se dedica al cultivo de agave y producción de mezcal. Es una asociación civil creada en 2014, conformada por 25 productores de seis comunidades rurales que pertenecen al municipio de San Felipe y cuentan con la DO otorgada por el IMPI en 2001. De acuerdo con el IMPI (2018), existen ocho marcas colectivas en todo el estado de Guanajuato, pero solo MSFTM cultiva y produce mezcal artesanal. A nivel nacional hay cinco marcas colectivas dedicadas a la producción de destilados, de las cuales MSFTM es la única dedicada al agave-mezcal. El resto se dedica a la producción de tequila, sotol, charanda y bacanora.

MATERIALES Y MÉTODO

Se utiliza la metodología de estudio de caso, que de acuerdo con Yin (2003), inicia con “una investigación empírica de un fenómeno contemporáneo dentro de su contexto real” (p.13). Además, permite tener un resultado con un enfoque holístico, se centra en la descripción y el análisis en profundidad, explica la relación entre los individuos e identifica patrones, explica por qué y cómo ocurren dichas relaciones (Martínez, 2011; Fong, 2017; Yin, 2018; Hernández-Sampieri y Mendoza, 2018). En tanto, resulta conveniente mencionar que la unidad de análisis es un caso único (Fong, 2017; Yin, 2018).

En este artículo se realizó una caracterización de la industria del agave-mezcal a nivel nacional, además, se analizó la estructura productiva de la región de estudio. Se consideraron las variables (Tabla 1): Personal Ocupado Total (POT), Total de Remuneraciones (REM), Producción Bruta Total (PBT), Valor Agregado Censal Bruto (VACB), Inversión Total (IT) y Formación Bruta de Capital Fijo (FBKF). Se utilizó información del SIAP (2020) y de Censos Económicos 2019 de INEGI[5]. Adicionalmente, se hizo una revisión documental de publicaciones e informes oficiales.

Tabla 1
Definición de variables para el análisis
VariableDefinición
Personal ocupado totalComprende a todas las personas que trabajaron durante el periodo de referencia dependiendo contractualmente o no de la unidad económica, sujetas a su dirección y control.
Total de RemuneracionesSon todos los pagos y aportaciones normales y extraordinarias, en dinero y especie, antes de cualquier deducción, para retribuir el trabajo del personal dependiente de la razón social, en forma de salarios y sueldos, prestaciones sociales y utilidades repartidas al personal, ya sea que este pago se calcule sobre la base de una jornada de trabajo o por la cantidad de trabajo desarrollando (destajo), o mediante un salario base que se complementa con comisiones por ventas u otras actividades. Incluye: las contribuciones patronales a regímenes de seguridad social, el pago realizado al personal con licencia y permiso temporal. Excluye: los pagos por liquidaciones o indemnizaciones, pagos a terceros por el suministro de personal ocupado; pagos exclusivamente de comisiones para aquel personal que no recibió un sueldo base; pagos de honorarios por servicios profesionales contratados de manera infrecuente.
Producción bruta totalEs el valor de todos los bienes y servicios producidos o comercializados por la unidad económica como resultado del ejercicio de sus actividades, comprendiendo el valor de los productos elaborados; el margen bruto de comercialización; las obras ejecutadas; los ingresos por la prestación de servicios, así́ como el alquiler de maquinaria y equipo, y otros bienes muebles e inmuebles; el valor de los activos fijos producidos para uso propio, entre otros. Incluye: la variación de existencias de productos en proceso. Los bienes y servicios se valoran a precios productor.
Valor agregado censal brutoEs el valor de la producción que se añade durante el proceso de trabajo por la actividad creadora y de transformación del personal ocupado, el capital y la organización (factores de la producción), ejercida sobre los materiales que se consumen en la realización de la actividad económica. Aritméticamente, el valor agregado censal bruto (VACB) resulta de restar a la producción bruta total el consumo intermedio. Se le llama bruto porque no se le ha deducido el consumo de capital fijo.
Inversión totalEs el incremento en activos, insumos y productos que experimentaron las unidades económicas durante el año de referencia. Se obtiene sumando a la Formación Bruta de Capital Fijo la Variación de Existencias.
Formación bruta de capital fijoEs el valor de los activos fijos comprados por la unidad económica (hayan sido nacionales o importados, nuevos o usados), menos el valor de las ventas de activos fijos realizadas. Incluye: como parte de las compras de activos fijos, el valor de las renovaciones, mejoras y reformas mayores realizadas a los activos fijos que prolongaron su vida útil en más de un año o aumentaron su productividad, y los activos fijos producidos por la unidad económica para uso propio.
Elaboración propia, con base en INEGI (2019c), Sistema Automatizado de Información Censal

Para indagar sobre los aspectos cualitativos, se llevaron a cabo entrevistas semiestructuradas (Hernández, Fernández y Baptista, 2014), que permitieran conocer el contexto de la marca colectiva MSFTM, las estrategias de asociatividad con instituciones externas, las problemáticas y necesidades, las fuentes de apoyo gubernamentales y la gobernanza de la cadena de valor.

A manera de inmersión inicial en campo, se realizaron tres entrevistas exploratorias de manera informal y posteriormente se diseñaron los instrumentos para realizar las entrevistas en profundidad. Posteriormente, se realizaron 19 entrevistas semiestructuradas, 16 a productores, una a la presidenta de la marca y una más al director del Departamento de Desarrollo Económico (DDE) de San Felipe. El levantamiento de la información[6] se llevó a cabo en agosto de 2020. Para la codificación de los resultados se utilizó el programa de análisis cualitativo Atlas.ti.

RESULTADOS Y DISCUSIÓN

Caracterización de la industria del agave-mezcal

Como parte de la contextualización de este estudio de caso, resulta importante hacer un análisis de los sectores productivos más dinámicos vinculados con la estructura económica regional y la especialización de actividades (Lira y Quiroga, 2009). En 2018, en la actividad económica “Elaboración de bebidas destiladas de agave”, sobresalen Oaxaca y Jalisco con 55.58% y 23.36% de las unidades económicas.

Con relación al resto de las variables, Jalisco presenta la mayor participación, seguido de Oaxaca: POT con 70.44% y 17.39%, REM con 89.38% y 5.30%, PBT con 97.67% y 0.85%, VACB con 98.49% y 0.78%, IT con 98.36% y 1.49% y, FBKF con 96.70% y 2.74%, respectivamente (Tabla 2). Es importante señalar que esta clase de actividad económica se encuentra integrada por la industria del tequila y del mezcal, por lo tanto, es mayor la preponderancia para Jalisco en las variables analizadas porque la industria del tequila es mayor y se concentra en este estado.

Tabla 2
Participación de la Clase 312142 elaboración de bebidas destiladas de agave a nivel nacional 2018 %
Entidad federativaUEPOTREMPBTVACBITFBKF
Chihuahua0.510.080.020.000.000.000.00
Ciudad de México1.281.730.590.290.06-0.080.17
Durango1.670.390.120.030.02-0.020.00
Guanajuato1.411.810.290.430.400.000.00
Guerrero7.191.750.420.050.070.070.13
Jalisco23.3670.4489.3897.6798.4998.3696.70
Michoacán de Ocampo1.030.620.400.020.01-0.110.00
Morelos0.900.290.080.010.010.000.00
Nayarit0.510.730.380.010.010.000.00
Oaxaca55.5817.395.200.850.781.492.74
Puebla2.180.390.050.010.01-0.030.00
CI4.364.383.070.610.140.320.25
Total100100100100100100100
Elaboración propia con base en INEGI (2020), Censos Económicos 2019.

Según datos del CRM (2020), la producción de mezcal en litros de 2019 ha tenido un crecimiento del 40% respecto del año anterior (Figura 1). El mezcal envasado para venta nacional aumentó 10% en 2019, respecto a 2018. Mientras que el mezcal envasado para el mercado de exportación tuvo un crecimiento del 37% en el mismo período. De acuerdo con la Secretaría de Economía (SE, 2020), hasta abril de 2020 se registró un total de exportaciones de mezcal con un valor de 4 410 141 dólares. Guanajuato contribuyó a esta industria con el 0.3% en producción de mezcal en 2019, el 0.3% de mezcal envasado para venta en el mercado nacional y el 0.4% para el mercado de exportación (CRM, 2020).

Producción de mezcal por año
Figura 1
Producción de mezcal por año
Elaboración propia con base en CRM (2020).

Respecto a la estructura económica, se llevó a cabo el análisis regional de las actividades económicas de San Felipe con relación al estado de Guanajuato para 2018. El comercio al por menor es el sector que genera más empleos con una participación de 38.73% y 36.22% en el POT, respectivamente. La industria manufacturera concentra las REM, tanto para San Felipe como para el estado con 49.61% y 51.95%, correspondientemente. En cuanto a la PBT figura nuevamente la industria manufacturera con la mayor aportación tanto a nivel municipal como estatal con 45.41% y 76.99%, respectivamente. En el VACB el estado presenta un 57.71% en la industria manufacturera, mientras que en San Felipe la mayor contribución se ubica en el comercio al por menor con 51.13%. Con relación a la IT, San Felipe tuvo mayor participación en el comercio al por menor con 52.99%, mientras que Guanajuato destacó con la industria manufacturera con 59.78%. Respecto a la FBKF a nivel municipal, el comercio al por menor obtuvo un 45.72% y el estado un 60.24% en la industria manufacturera (Tabla 3).

Tabla 3
Estructura productiva de San Felipe y Guanajuato por sector de actividad económica 2018 Principales variables %
Actividad EconómicaPOTREMPBTVACBITFBKF
San FelipeGtoSan FelipeGtoSan FelipeGtoSan FelipeGtoSan FelipeGtoSan FelipeGto
11 Agricultura, cría y explotación de animales, aprovechamiento forestal, pesca y caza0.330.120.070.070.120.020.070.040.02-0.010.020.01
21 y 22 Minería y Generación, transmisión, distribución y comercialización de energía eléctrica, suministro de agua y de gas natural por ductos al consumidor final.0.050.562.751.162.590.853.491.590.0115.420.0815.71
23 Construcción0.692.330.682.131.041.560.491.580.880.230.910.26
31-33 Industrias manufactureras26.0736.2249.6151.9545.4176.9922.5757.71-0.1959.787.3260.24
43 Comercio al por mayor5.525.808.036.376.024.368.008.924.143.413.843.34
46 Comercio al por menor38.7321.1622.038.3530.295.3851.1311.5452.998.0145.728.02
48-49 Transporte, correos y almacenamiento0.743.481.264.940.771.990.652.960.733.750.743.85
51 Información en medio masivos0.310.340.280.470.130.230.160.360.010.240.010.24
52 Servicios financieros y de seguros0.651.272.645.012.011.601.383.421.162.610.742.36
53 Servicios inmobiliarios y de alquiler de bienes muebles e intangibles1.020.950.200.450.170.560.210.872.630.512.650.53
54 Servicios profesionales, científicos y técnicos1.281.970.991.780.840.571.281.075.190.495.250.49
55 Corporativos0.000.040.000.030.000.020.000.030.000.000.000.00
56 Servicios de apoyo a los negocios y manejo de residuos y servicios de remediación0.656.740.277.190.251.970.274.220.900.460.900.48
61 Servicios educativos2.003.041.773.440.740.570.881.122.100.712.120.72
62 Servicios de salud y de asistencia social2.702.581.271.270.910.490.960.649.430.639.520.65
71 Servicios de esparcimiento culturales y deportivos y otros servicios recreativos0.570.710.130.486.080.220.080.360.210.030.210.04
72 Servicios de alojamiento temporal y de preparación de alimentos y bebidas9.967.544.283.086.051.775.702.267.382.097.442.09
81 Otros servicios excepto actividades gubernamentales7.735.153.751.842.560.862.661.3112.421.6412.530.98
Elaboración propia con base en INEGI (2020), Censos Económicos 2019

Recientemente, el mezcal ha capturado la atención de los consumidores debido a su proceso de producción artesanal y a su sabor, por lo que comenzó una articulación en los mercados globales. De acuerdo con INEGI (2019a) y CRM (2020), entre los 68 países con mayor consumo de mezcal se encuentran Estados Unidos, España, Inglaterra, Francia, Países Bajos, Alemania, Canadá, Australia, Italia y Colombia, y en 2019 se sumaron Aruba, San Cristóbal y Nieves, India y Tailandia.

A partir del análisis de las entrevistas semiestructuradas, se identificó la relación entre las categorías base: asociatividad, problemáticas y necesidades, fuentes de apoyo gubernamentales y gobernanza, y cómo estas interactúan entre sí. Estos términos se integraron a través de una matriz de congruencia, donde se identificó como categoría la cadena de valor, como subcategoría la producción de agave-mezcal que inicia con el cultivo del agave, seguido de la producción de mezcal, el envasado y la comercialización, y como dimensión, la estructura administrativa, que representa las relaciones formales que se establecen en el interior de una organización para alcanzar sus objetivos.

Debido a que la cadena de valor del agave-mezcal agrupa diferentes actividades, la interacción entre sus eslabones es vital para su buen funcionamiento (Figura 2). Dentro de las actividades primarias de la cadena de valor de MSFTM, se encuentran las relacionadas de forma directa con la elaboración del mezcal. Los actores involucrados a lo largo de la cadena son los integrantes de la marca colectiva quienes llevan a cabo todo el proceso de producción y comercialización.

Cadena de valor del agavemezcal
Figura 2
Cadena de valor del agavemezcal
Elaboración propia, con base en Díaz, Pérez, Hernández y Castro (2017).

El valor agregado de la cadena se logra con la participación de cada uno de los eslabones que la integran, comenzando con: a) las actividades de mantenimiento del agave, que incluyen la preparación de la tierra para la siembra de agave, selección de las cabezas de agave maduras, jima y traslado de las piñas de agave, b) actividades de producción, registro del peso de las piñas, cocción en horno de piedra, molienda de forma manual, fermentación en tinas de madera, destilación en alambique de cobre, c) actividades de envasado, almacenamiento del mezcal y etiquetado, d) actividades administrativas, promoción y venta.

Respecto a las actividades secundarias, se encuentran las relacionadas con la creación de valor, apoyándose en infraestructura de la organización y dirección de recursos humanos. Dentro de la marca, la presidenta y la tesorera son quienes llevan a cabo la administración, así como las actividades y procesos relacionados con la organización de los integrantes. De la misma forma, todos los productores se involucran en las actividades destinadas a mejorar su producto. La estructura de MSFTM se ha mantenido bajo la figura jurídica de una asociación civil. El origen del capital corresponde a la aportación de todos los integrantes. Como estrategias de competencia esta su locación geográfica, y la DO que brinda identidad de procedencia, así como el uso de agave silvestre que proporciona un sabor original y único al mezcal y la elaboración de forma artesanal del mismo.

Para Oddone y Padilla (2017), la gobernanza es un paso necesario para lograr esa articulación entre los eslabones, el gobierno y otros actores. Por lo tanto, la cadena del agave-mezcal está orientada a la interdependencia entre sus diferentes actores y eslabones, por lo que la colaboración se vuelve estratégica entre ellos, vinculando esfuerzos con sectores de apoyo externos como las dependencias gubernamentales y otras instituciones públicas. Respecto a la cadena de valor de MSFTM, su gobernanza es de tipo jerárquica, y de acuerdo con Gereffi y Fernández-Stark (2011), esta se caracteriza por una integración vertical, que permite formular objetivos y cumplirlos ante situaciones difíciles, así como intercambiar conocimiento tácito entre las actividades de la cadena.

Por consiguiente, el control administrativo es llevado por la presidenta de la marca en conjunto con la tesorera, quienes programan las actividades de producción, asistencia a eventos o reuniones y trato con proveedores. Posterior a estas acciones, informan al resto de los integrantes para tomar las decisiones necesarias y pertinentes en conjunto. Este tipo de gobernanza resulta conveniente para MSFTM porque se tiene un nivel de confianza elevado hacia su presidenta, lo que facilita el proceso de toma de decisión de la marca y el buen desarrollo de todos los procesos. Es así como dentro de las cadenas locales de valor, suele generarse un mayor sentimiento de confianza hacia un líder que prepara las estrategias y planes de acción a seguir, para posteriormente comunicarlos y hacer partícipes a todos los actores de la cadena e incluir todos los puntos de vista (CODESPA, 2011).

Asimismo, tras la relación de categorías se reconoció cómo surge la asociatividad y la gobernanza en la cadena de valor de MSFTM, y cómo estas herramientas de gestión han contribuido a su desarrollo. Debido a que la asociatividad es la parte medular, de ella surge la relación con el resto de las categorías, como las fuentes de apoyo gubernamentales que forman parte de los soportes brindados a nivel estatal y municipal, al promocionar el producto de MSFTM, brindar asesoramiento y capacitación en cultivo de agave, producción de mezcal, para la constitución de la marca y para obtener la DO.

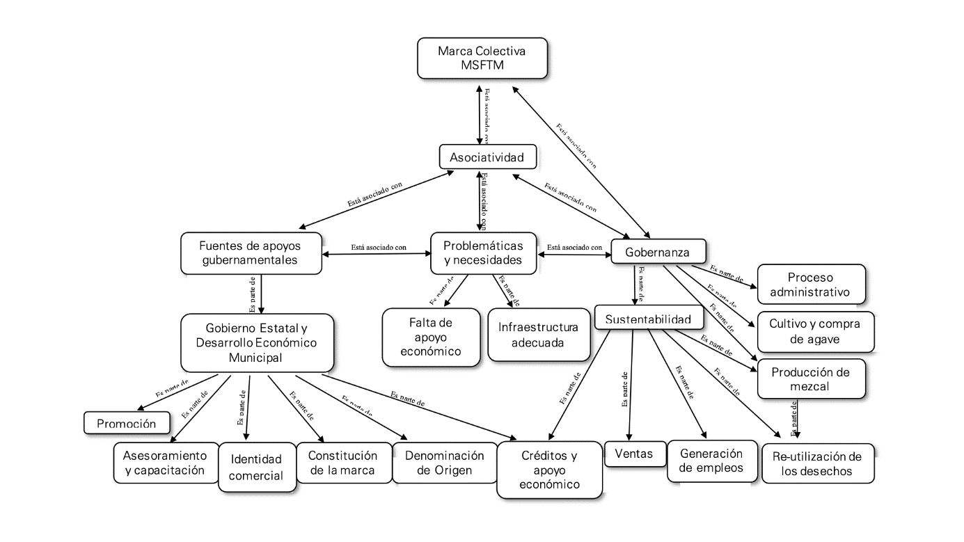
Otra categoría relacionada son las problemáticas y necesidades de dónde surgen los requerimientos solicitados por la marca, como más apoyo financiero para mejorar la infraestructura de las mezcaleras. Esta categoría se relaciona, a su vez, con la gobernanza que forma parte del proceso administrativo que es dirigido por la presidenta y la tesorera de la marca, estableciendo acuerdos de cultivo y compra de agave, así como de la producción de mezcal. Esta última categoría está relacionada con la sustentabilidad, por lo que para su buen desarrollo se buscan créditos y apoyos económicos, generación de más empleos, mejores ventas y la reutilización de los desechos de la producción (Figura 3).

Asociatividad y gobernanza en la cadena de valor de la marca colectiva MSFTM
Figura 3
Asociatividad y gobernanza en la cadena de valor de la marca colectiva MSFTM
Elaboración propia, a partir del análisis realizado en el software Atlas.ti versión 7.

La asociatividad y la gobernanza de la marca colectiva MSFTM, se encuentran ligadas a las fuentes de apoyo gubernamentales y a sus problemáticas y necesidades, señalando cómo influye la gobernanza de su cadena de valor en el proceso administrativo, en la etapa del cultivo y en lograr acuerdos justos en la compra de materia prima, en el proceso de producción tanto del agave como del mezcal y que este proceso se convierta en sustentable al reutilizar los desechos, al generar empleos, y al conseguir el reconocimiento del producto en el mercado, a lo que una productora mencionó refiriéndose a un periodo de 10 años:

Pues a mí me gustaría llegar a lo grande (…) darles empleo a las personas (…) aquí se batalla para que tengan empleo, entonces emplearlos en la mezcalera y salir adelante todos juntos y no tener solo el beneficio unos sino para todos y si se pudiera ocupar toda la comunidad yo sí la ocuparía (Mujer productora de la marca colectiva MSFTM).

Este resultado es similar a lo encontrado en otras cadenas de valor agroindustriales como la del tomate en Ecuador (Moreno-Miranda y cols., 2019), y en la Cooperativa cafetalera COOPEDOTA RL en Costa Rica (COOPEDOTA, 2020).

Respecto a la asociatividad de la marca y la relación con las fuentes de apoyos gubernamentales, el gobierno estatal ha otorgado apoyos económicos para infraestructura y junto con el CRM y el gobierno municipal brindaron asesoría para rescatar la DO. En tanto, la presidenta de la marca colectiva señaló que en 2017 recibieron los siguientes apoyos:

Estuvimos con la Secretaría de Desarrollo Económico y con el gobernador, que nos dio el apoyo para salir porque nadie nos había escuchado (…) nos fuimos abriendo puertas poco a poquito, pues ya fue más, ahora si, como quien dice, ya nos conocen que somos mezcaleras. (…) Y el estado nos ha apoyado con la infraestructura, nos dio un apoyo –no recuerdo la cantidad—, pero si nos dio (…) para repartirlo entre las diferentes comunidades (presidenta de la marca colectiva MSFTM).

En este sentido, a principios de 2015 el gobierno estatal y el CRM brindaron capacitación para reforzar los conocimientos de los integrantes de la marca colectiva sobre la elaboración de mezcal, a través de cursos que fueron avalados por las instituciones antes mencionadas, una productora señaló lo siguiente:

Trajeron los del gobierno del estado a personas de Jalisco para darnos capacitaciones y otras personas de Oaxaca del CRM por parte de la marca, por eso también la marca nos ha dado beneficios, ellos nos dieron otros tres días de capacitación (…) para darnos un documento validado (Mujer productora de la marca colectiva MSFTM).

En efecto, junto con el gobierno municipal a través del DDE se dio orientación para la constitución de la marca, logrando la obtención de una identidad comercial. En 2017, el IMPI reconoció el esfuerzo del Gobierno de Guanajuato para apoyar a los productores y artesanos mezcaleros, para la consolidación de la marca colectiva MSFTM, la cual promueve el desarrollo de los productores locales. Asimismo, se reconocieron los esfuerzos en el asesoramiento y capacitación para mejorar el cultivo de agave, en aspectos como preparación de la tierra, plantación de agave y su mantenimiento.

La Secretaría de Turismo estatal y el DDE municipal han impulsado la ruta del mezcal, incluyendo la visita a las mezcaleras de MSFTM, además, estas dos instituciones constantemente organizan eventos como ferias y exposiciones en San Felipe y en otros municipios del estado para que los productores de mezcal puedan dar a conocer su producto. Por su parte, el director de DDE expresó que, desde que inició la marca en 2014:

Les hemos brindado asesoramiento en cuanto a la plantación del agave. Y junto con Desarrollo Económico del Estado los estamos apoyando para que tengan toda su documentación en regla y que sean reconocidos como productores de agave-mezcal. Además, los hemos invitado a participar en festivales dentro y fuera del estado y a eventos de bebidas y gastronomía (director de DDE Municipal).

El resultado de esta relación es mencionado por Domínguez (2018), al señalar que la empresa Integradora de Mezcal Artesanal de Oaxaca ha tenido un impulso a partir de los diversos programas gubernamentales que brindan apoyos económicos y de comercialización, con los que la empresa ha logrado el equipamiento para el acopio y comercialización del mezcal, así como la promoción en ferias nacionales e internacionales. En este mismo sentido, Santiago y cols. (2015), señalan que existen experiencias exitosas a nivel latinoamericano al aplicar la asociatividad como estrategia para lograr la competitividad empresarial, por lo que se ha transformado en la estrategia más utilizada por diferentes empresas en países como Perú, Venezuela, Colombia y Argentina, convirtiéndose en un elemento indispensable para el crecimiento, la rentabilidad, la participación de mercado y la productividad, pues promueve la vinculación entre el sistema productivo, la participación y la interrelación entre los diversos actores.

CONCLUSIONES

Ante el contexto actual del mercado, la asociatividad entre las pequeñas empresas debe ser una estrategia para el desarrollo local, a través de iniciativas y recursos por parte del sector empresarial y gubernamental en conjunto con los actores locales, con la finalidad de formar alianzas para aprovechar oportunidades o dar solución a problemas. De la misma manera, la gobernanza permite la vinculación entre todos los sectores, con el propósito de alcanzar los objetivos de la empresa, brindando nuevas oportunidades de negocio.

Tal es el caso de la marca colectiva MSFTM, que hace evidente la disponibilidad para trabajar en procesos de asociación con actores externos como gobierno estatal y municipal, así como otras instituciones, lo que les permite incrementar sus capacidades de cultivo y producción, de ampliación de infraestructura, y de reconocimiento en el mercado. Específicamente, con capacitación para el mejoramiento y mantenimiento de cultivo de agave y producción de mezcal, promoción y comercialización de su producto y apoyos económicos para mejorar su infraestructura. Lo anterior encaminado hacia el crecimiento de su productividad y competitividad, fortaleciendo su cadena de valor a nivel local.

En la misma línea, se propone que a través de la asociatividad se sumen los pequeños productores de agave y mezcal de la región a la marca colectiva, con la finalidad de fortalecer las capacidades de los productores locales, consolidar la producción y reducir costos para beneficiar al consumidor final, como también elaborar un plan estratégico donde MSFTM dé a conocer que el valor agregado del producto está en su elaboración de manera artesanal, en utilizar agave silvestre de la región, contar con DO y en ser la única marca colectiva a nivel estatal dedicada a la producción de agave-mezcal. A través de la gobernanza se busca generar estrategias de gestión para diversificarse y elaborar nuevos productos con la finalidad de lograr un mayor desarrollo.

Es así como el presente estudio propone una línea futura de investigación enfocada en el análisis de un cambio cultural, desde una visión de asociatividad empresarial local, con el objetivo de proponer acciones que mejoren el desempeño de las pequeñas empresas locales y fomentar la confianza para lograr la cooperación con organizaciones públicas y privadas, a fin de aumentar su competitividad.

REFERENCIAS

Arellano, G. D. (2014). ¿Uno o varios tipos de gobernanza? Más allá de la gobernanza como moda: la prueba del tránsito organizacional. Cuadernos de Gobierno y Administración Pública, 1 (2), 117-137.

Arroyo, D. M. y Palafox, M. A. (2017). Turismo, gobernanza y sustentabilidad social en el área natural protegida de Cabo Pulmo, B.C.S. en Rubén Ibarra, La humanidad frente a los desafíos del capitalismo decadente, Universidad Autónoma de Zacatecas, 112-127.

Bada, C. L. M., Rivas, T. L. A. y Littlewood, Z. H. F. (2017). Modelo de asociatividad en la cadena productiva en las Mipymes agroindustriales. Contaduría y Administración, 62 (4), 1100-1117.

Banco Mundial [BM]. (2016). Un año en las vidas de familias de pequeños agricultores. Consultado en https://www.bancomundial.org/es/news/feature/2016/02/25/a-year-in-the-lives-of-smallholder-farming-families

Barrientos, F. P. (2019). Estrategias de integración del pequeño agricultor a la cadena de exportaciones. Semestre Económico, 22 (51), 83-123.

Barrientos, F. P. (2015). La cadena de valor del cacao en Perú y su oportunidad en el mercado mundial. Semestre Económico, 18 (37), 129-156.

Capilla, V. R. (2017). Denominación de origen mezcal en Guanajuato. Inforural. Agencia informativa CONACYT. Consultado en https://www.inforural.com.mx/denominacion-de-origen-del-mezcal-en-guanajuato/

Cayeros, A. S., Robles, Z. F. y Soto, C. E. (2016). Cadenas productivas y cadenas de valor. Educacteconciencia, 10(11).

CODESPA. (2011). Fundación. Consultado en https://www.codespa.org/conocenos/historia/

Consejo Regulador del Mezcal [CREM] (2020). Informe estadístico 2020. Consultado en http://www.crm.org.mx/PDF/INF_ACTIVIDADES/INFORME2019.pdf

COOPEDOTA RL. (2020). Historia COOPEDOTA. Costa Rica. Consultado en https://www.coopedota.com/contents/2207/historia

Díaz, P. R. y Sandi, M. V. (2018). Institucionalidad en las cadenas agroindustriales. Elementos para el diseño de políticas. Revista de Política Económica y Desarrollo Sostenible, 3 (2), 1-19.

Díaz, P. R. y Valenciano, S. J. A. (2012). Gobernanza en las cadenas globales de mercancías/valor: una revisión conceptual. Economía y Sociedad, 41, 9-27.

Díaz, V. A., Pérez, H. A., Hernández, A. J. y Castro, G. M. C. (2017). Impacto de la cadena de valor en el margen de utilidad bruta en la producción de destilados de agave. Revista Mexicana de Agronegocios, (40), 551-560.

Domínguez, P. V. E. (2018). El mezcal artesanal. Innovando en la organización para la apertura de mercados. En Red Innovagro (Ed.), Innovar para competir 40 casos de éxito (15-18). Secretaría de Agricultura, Ganadería, Desarrollo Rural, Pesca y Alimentación. México.

Fernández, G. y Narváez, M. (2011). Asociatividad empresarial: estrategia para la competitividad en las pymes del sector turístico. Visión Gerencial, (2), 295-308.

Fong, R. C. (2017). Metodología para el análisis de empresas individuales. Competitividad e internacionalización de la PyME en México. 183. Recuperado de https://www.researchgate.net/profile/Carlos_Fong_Reynoso/publication/317268035_Metodologia_para_el_analisis_de_empresas/links/596e100f4585152dd4ab59fb/Metodologia-para-el-analisis-de-empresas.pdf

Gallado, V. J. (2018). Historia del mezcal guanajuatense. Su producción en las haciendas del norte del Estado. Jalisco. México. CIATEJ.

Gereffi, G. y Fernández-Stark, K. (2011). Global value chain analysis: a primer. Duke University. Durham, North Carolina, USA: Center on Globalization governance & competitiveness.

Gereffi, G., Humphrey, J. y Sturgeon, T. (2005). The governance of global value chains. Review of International Political Economy, 12 (1), 78-104.

Gómez, H. L. D. (2011). Asociatividad empresarial y apropiación de la cadena productiva como factor que impulsa la competitividad de las micro, pequeñas y medianas empresas: tres estudios de caso. Estudios Agrarios, 17 (47), 133-144.

González, A. S. (2015). Cadena de valor económico del vino de Baja California, México. Estudios fronterizos, nueva época, vol. 16, núm. 32, julio-diciembre 2015, pp. 163-193.

Gottret, M. V. (2011). Orientación estratégica con enfoque en cadena de valor para la gestión de empresas asociativas rurales. Centro Agronómico Tropical de Investigación y Enseñanza (CATIE). Costa Rica.

Gottret, M. y Lundy, M. (2007). Gestión de cadenas productivas. Centro Internacional de Agricultura Tropical. Cali, Colombia.

Hernández, R., Fernández, C. y Baptista, M. (2014). Metodología de la investigación. México: McGraw-Hill.

Hernández-Sampieri, R. y Mendoza, T. C. P. (2018). Metodología de la investigación. Las rutas cuantitativa, cualitativa y mixta. México: McGraw Hill Interamericana.

Instituto Mexicano de la Propiedad Industrial [IMPI]. (2018). Guanajuato tiene nueva marca colectiva “Cajeta de Celaya Región de Origen”. Gobierno de México. Consultado en https://www.gob.mx/impi/articulos/guanajuato-tiene-nueva-marca-colectiva-cajeta-de-celaya-region-de-origen#:~:text=Esta%20nueva%20marca%20colectiva%2C%20se,Grande%20de%20Ac%C3%A1mbaro%20y%20Nopal

Instituto Nacional de Estadística y Geografía [INEGI] (2019a). Conociendo la industria del tequila y el mezcal. Colección de estudios sectoriales y regional. México.

Instituto Nacional de Estadística y Geografía [INEGI] (2019b). INEGI presenta resultados de la encuesta nacional sobre productividad y competitividad de las micro, pequeñas y medianas empresas (ENAPOCE) 2018. Comunicado de prensa Núm. 448/19. Consultado en https://www.inegi.org.mx/contenidos/saladeprensa/boletines/2019/especiales/ENAPROCE2018.pdf

Instituto Nacional de Estadística y Geografía [INEGI] (2019c). Sistema Automatizado de Información Censal (SAIC). Censos Económicos. Instituto Nacional de Estadística y Geografía.

Instituto Nacional de Estadística y Geografía [INEGI] (2020). Censos Económicos 2019. Instituto Nacional de Estadística y Geografía.

Liendo, M. G. y Martínez, A. M. (2001). Asociatividad. Una alternativa para el desarrollo y crecimiento de las Pymes. Investigaciones en la Facultad de Ciencias Económicas y Estadística. Sextas Jornadas. Universidad del Rosario, Argentina

Lira, L. y Quiroga, B. (2009). Técnicas de Análisis Regional. Santiago de Chile, Chile: CEPAL. Recuperado de: https://repositorio.cepal.org/handle/11362/5500

López, D. M. L. y Torres, G. A. F. (2020). Componentes de la asociatividad empresarial y gobernanza en áreas naturales protegidas con capacidades turísticas. Economía, Sociedad y Territorio, 20 (64), 843-864.

Martínez, C. P. C. (2011). El método de estudio de caso. Estrategia metodológica de la investigación científica. Pensamiento y Gestión, (20), 165-193.

Moreno-Miranda, C., Molina, I., Solís, J., Peñafiel, C. y Moreno, R. (2019). Cadenas agroalimentarias y mecanismo de gobernanza. Siembra, 6 (2), 1-14.

Narváez, M., Fernández, G. y Senior, A. (2008). El desarrollo local sobre la base de la asociatividad empresarial: una propuesta estratégica. Opción, 27 (57), 74-92.

Oddone, N. y Padilla, P. R. (2017) Fortalecimiento de cadenas de valor Rurales. CEPAL/FIDA.

Organización de la Naciones Unidas para la Alimentación y la Agricultura [FAO]. (2015). Desarrollo de cadenas de valor alimentarias sostenibles. Principios rectores. Roma.

Organización de la Naciones Unidas para la Alimentación y la Agricultura [FAO]. (2019). Agricultores Familiares alzan la voz para tener cadenas de valor más incluyentes. Consultado en http://www.fao.org/mexico/noticias/detail-events/es/c/1240602/

Palacios, A. J. J. (2012). Marco de referencia para la comprensión de las relaciones de asociatividad y cooperación entre empresas familiares Pymes en Bogotá. En L. G. López (Ed.), Conceptualización colectiva de la Asociatividad empresarial: posiciones diversas y nuevos planteamientos (13-42). Bogotá, Colombia: EAN.

Padilla, P. R. (2014). Fortalecimiento de las cadenas de valor como instrumento de la política industrial. Metodología y experiencia de la CEPAL en Centroamérica. Santiago de Chile.

Pulido-Fernández, J. y López-Sánchez, Y. (2016). La cadena de valor del destino como herramienta innovadora para el análisis de la sostenibilidad de las políticas turísticas. El caso de España. Innovar, 26(59), 155-176.

Porter, M. (1985). Competitive Advantage: Creating and sustaining Superior and Performance. Nueva York: The Free Prees.

Quintero, J. y Sánchez, J. (2006). La cadena de valor: una herramienta del pensamiento estratégico. Revista de estudios interdisciplinarios de ciencias sociales. Universidad Rafael Belloso Chacín. Vol. 8. (3).

Salas, G. V. B. (2016). El rol de la asociatividad en la participación comercial de los productores agrarios: el caso de Piura. Consorcio de investigación económica y social.

Santiago, I. D. P., Cruz, C. B. C., Acevedo, M. J. A., Ruíz, M, A. y Maldonado, J. R. (2015). Asociatividad para la competitividad en la agroindustria de Oaxaca, México. Revista Mexicana de Agronegocios, 36, 1167-1177.

Secretaría de Agricultura, Ganadería, Desarrollo Rural, Pesca y Alimentación [SAGARPA]. (2016). Planeación agrícola nacional 2017-2030. Agave tequilero y mezcalero mexicano. Gobierno de México. Consultado en https://www.gob.mx/cms/uploads/attachment/file/257066/Potencial-Agave_Tequilero_y_Mezcalero.pdf

Secretaría de Desarrollo Social [SEDESOL]. (2014). Reglas de Operación para el Desarrollo de Zonas Prioritarias (PDZP), para el ejercicio fiscal 2014. Consultado en http://www.microrregiones.gob.mx/documentos/2014/RO_PDZP2014_DOF.f

Secretaría de Economía [SE]. (2020). Sistema de información arancelaria vía internet. Estadísticas mensuales. Consultado en http://www.economia-snci.gob.mx/

Simanca, M. M., Montoya, L.A., y Bernal, C. A. (2016). Gestión del conocimiento en cadenas productivas: El caso de la cadena láctea en Colombia. Información tecnológica, 27(3), 93-106.

Sistema de Información Agroalimentaria y Pesquera [SIAP]. (2020). Anuario Estadístico de la Producción Agrícola. Consultado en https://nube.siap.gob.mx/cierreagricola/

Vargas, P. A., Fajardo, R. C. L., Romero, R. Y. E. y Nieves, F. K. Y. (2019). La asociatividad para articular cadenas productivas en Colombia. El caso de los pequeños productores de papa criolla en Subachoque, Cundinamarca. Cooperativismo y Desarrollo, 27 (2), 1-31.

Vega, V. N. y Pérez, A. P. (2016). Oaxaca y sus regiones productoras de mezcal: un análisis desde cadenas globales de valor. Perspectivas rurales. Nueva época, (29), 103-132.

Villares, V. H. G. (2014). Asociatividad y productividad de las PYMEs del Ecuador para el año 2010. Tesis de maestría no publicada, FLACSO Sede Ecuador.

Yin, R. K. (2003). Case Study Research: Design and Methods. Thousand Oaks, CA. Third Edition. Sage Publications.

Yin, R. K. (2018). Case study research and applications: Design and methods. Thousand Oaks, California: SAGE.

Zepeda, J. (2020). Pymes, importante motor para el desarrollo económico nacional: MC. Boletin. Senado de República LXIV Legislatura. Coordinación de comunicación social. Consultado en http://comunicacion.senado.gob.mx/index.php/informacion/boletines/47767-pymes-importante-motor-para-el-desarrollo-economico-nacional-mc.html

HTML generado a partir de XML-JATS4R por